Websurf

This programs are déveloped over Gnu/Linux Debian Buster.

Abstract

Websurf is an Web index of some program and projects writted with the programming language Ada.

Tag set

Name

The tag Name is the simple name of the program.

type

String

Version

The tag Version is the last implemented release.

type

GNU format

Archive

The tag Archive is the link to downloadable source with the full documentation.

type

Filename : String

Source

The tag Source is the link to online source files

type

Dir_Name

Time count

The tag time count is alternativle the approximative or the exact time cost of the project.

type

hour : Integer

OS

The tag OS is the dedied operating system of the project.

type

Os_Type

Set

The tag Set is the environment dependencies set of the project.

type

column separated : String

Descr

The tag Descr is the name of the domain.

type

String

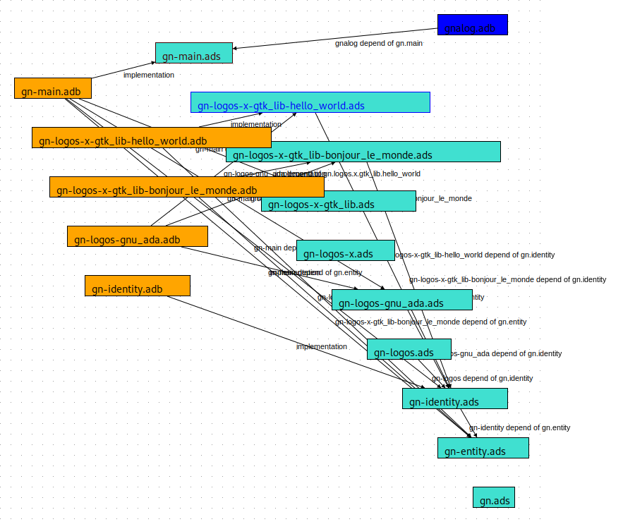
Graph

The tag Graph is the link to the graph depencies picture (png)

type

Filename : String

Project table

NameVersionArchiveSourceTime countOSSetDescrGraphLog
tmenu 0.0.0r GNU/Linux HTML 23 OTHER_OS Gnat, PragmARC tmenu is tiny menu on 80x25 img log
gnalog 0.1.15r GNU/Linux HTML 96 OTHER_OS Gnat, GtkAda Gnalog is simple Gtk box to say Hello or Bonjour. img log
aish 2.2.0r GNU/Linux HTML 95 OTHER_OS Gnat, PragmARC aish is another attempt of A. i. written with Ada. img log
gmfacemain 0.1.7r GNU/Linux HTML 720 OTHER_OS Gnat, GtkAda, libportmidi-dev GmFace is MIDI sequencer writed with Ada programming language. img log
skywalker 0.21.0b GNU/Linux HTML 1343 OTHER_OS Gnat, make, Gnu/Emacs, source-highlight, man2html, PragmARC Skywalker is another attempt of A. i. written with Ada. img log
ultrason 7.0.5r GNU/Linux HTML 1199 OTHER_OS Gnat, GtkAda, libportmidi-dev Ultrason is virtual composer writed with Ada programming language. img log
gnostic 2018.0.0b GNU/Linux HTML 1391 OTHER_OS Gnat, GtkAda, make Gnose is Generic neural object system engineering. img log
main 0.25.0a GNU/Linux HTML 1128 OTHER_OS Gnat, GtkAda, AWS, source-highlight, man2html, lynx, PragmARC main is main file of main project written with Ada. img log
The graph dependencies are realised with Gnostic.